为深入贯彻立德树人根本任务,扎实推进校园心理健康教育工作,普及心理健康知识,提升学子心理素养,营造和谐向上的校园文化氛围,开云kaiyun登录入口“心知识·心成长”心理知识竞赛于12月24日至25日圆满举办。赛事特邀请学校心理健康中心梁天玉、韩艺菲两位专业老师担任评委。各代表队同台比拼,在竞技中学习心理知识,切实提升自身心理素养。

初赛笔试:以考促学,夯实知识根基

12月24日下午,初赛闭卷笔试在博学楼C栋208举行。2025级各班队伍四人组队参赛,笔试考察心理健康知识、情绪管理、压力应对等内容,题型丰富多样,全面考查了同学们的理论知识储备和实际应用能力。考场上,队员们沉着应考、认真作答,考场秩序井然。经评委阅卷,最终6支表现优异的队伍成功晋级复赛。

复赛竞答:以赛提质,彰显青春风采

12月25日,复赛现场知识竞答精彩开赛。必答题稳扎稳打,抢答题紧张激烈,案例分析题尽显专业思辨,参赛队员协作默契、临场应变,充分展现了当代大学生的综合素养。




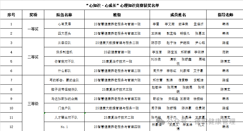
最终,竞赛评选出一等奖2名、二等奖4名、三等奖6名,学院为获奖队伍颁发荣誉证书予以表彰。




此次竞赛是开云官网心理健康教育工作的生动实践,以赛促学推动了心理健康知识普及,帮助学子掌握实用调适技能。未来,开云官网将持续联动学校心理健康中心,创新活动形式,凝聚育人合力,为学子筑牢心理成长基石,助力同学们以健康心态奔赴人生新征程!
